1. WHAT IS A DEPOSIT RETURN SCHEME?
Boosting recycling and reducing littering across the UK
A Deposit Return Scheme (DRS) is a proven system designed to significantly boost recycling rates and reduce litter. Crucially, it also increases the quality of collected materials, providing container manufacturers with better recycled raw material and enabling a true bottle-to-bottle, can-to-can circular economy. It works by adding a small, refundable deposit to the price of drinks sold in single-use containers. Consumers reclaim this deposit when they return the empty container for recycling.
DRS schemes operating internationally consistently achieve up to 40% higher collection rates for in-scope materials compared to other recycling methods.
How does a DRS work?
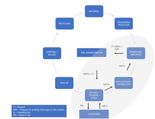
Producers & Importers
Sell beverages to the market with a deposit added to the price. Deposit and Extended Producer Responsibility (EPR) charges are paid to the DRS Administrator for each beverage placed on the market.
Retailers
Purchase beverages at a price that includes the deposit. Receive a handling fee plus the deposit amount from the Administrator for each container collected. The handling fee covers the operational expenses of owning and running a Reverse Vending Machine (RVM).
Consumers
Pay the deposit when purchasing a beverage and reclaim it when returning the empty container for recycling. Not all deposits are redeemed, and unclaimed deposits help make the scheme more efficient.
DRS Administrator
Sets the deposit amount based on material and commodity prices, the handling fee based on costs for retailers, collects unredeemed deposits and EPR charges. Manages the overall financial and material flows of the scheme.

Why are compliant RVMs so important?
Compliant Reverse Vending Machines (RVMs) are essential to the success of any DRS. They are the backbone of the return infrastructure and play a critical role in preventing fraud and ensuring material quality.
- Fraud prevention: It can take months before deposits are paid out by the Administrator, and the total value of all deposits represent significant sums. Compliant RVMs use innovative recognition technology to determine, in real time, whether containers are part of the scheme, minimising the risk of fraudulent returns.
- Material integrity: The recognition and sorting process eliminates contamination and safeguards the circular recycling process, ensuring materials retain their value.
2. DRS ACROSS THE UNITED KINGDOM
Three legally distinct schemes working together
Waste and recycling policy is a devolved competence in the UK. As a result, there will be three legally distinct Deposit Return Schemes, each with its own regulations and Deposit Management Organisation (DMO):
| England, Scotland & Northern Ireland | Wales | Key Difference | |
|---|---|---|---|
| Launch date | 1 October 2027 | 1 October 2027 | Aligned across UK |
| Administrator (DMO) | Exchange for Change (UK DMO) | Separate Welsh DMO (appointment expected from March 2026) | Wales appoints its own DMO |
| Materials in scope | PET plastic, aluminium, steel (150 ml – 3 L) | PET plastic, aluminium, steel + glass bottles (150 ml – 3 L) | Wales includes glass |
| Glass approach | Not included | Included from day one, but with zero-pence deposit and no labelling requirement during a 4-year transition period | Phased approach for interoperability |
| Reuse | Not currently planned | Built into scheme design from the outset; large-scale industry trials planned | Wales leads on reuse |
| Charity donations | To be confirmed | Consumers can donate deposit refunds to charity | Social benefit feature |
| Regulator | To be confirmed | Natural Resources Wales (NRW) + Local Authority Trading Standards | Devolved enforcement |
← Swipe to see more →
While the three UK schemes are legally separate, governments are committed to ensuring they are as interoperable and as simple as possible for consumers and businesses operating across borders.
3. FOCUS ON WALES
What makes the Welsh DRS unique
Wales is pursuing a DRS that reflects its position as the world’s second-best recycling nation, with a 66.6% household recycling rate. The Welsh Government’s “Beyond Recycling” strategy drives the scheme’s distinctive features.
Legislative framework
The Deposit Scheme for Drinks Containers (Wales) Regulations 2026 was approved by the Senedd on 25 March 2026. The DRS will will launch on 1 October 2027, aligned with the rest of the UK. The next step is the appointment of a DMO for Wales.
An exclusion under the UK Internal Market Act 2020 (UKIMA) has been agreed with the other UK nations, allowing Wales to include glass within its scheme without conflicting with the market access principles.
Glass: a phased approach
Glass bottles will be collected from day one of the scheme. However, during an initial four-year transition period, glass containers will carry a zero-pence deposit and will be exempt from DRS labelling requirements. This pragmatic approach avoids immediate disruption to labelling, production, and distribution systems while ensuring glass enters the recycling stream from the start.
Reuse: built in from the start
Unlike the other UK schemes, Wales has designed its DRS to support reuse from the outset. The Welsh Government sees reuse as central to delivering added value: reducing material costs, creating green jobs, strengthening supply chain resilience, and lowering carbon emissions. Industry-led large-scale reuse trials will inform the nationwide rollout.
What this means for RVM infrastructure
Key consideration for Wales:
4. YOUR OBLIGATIONS AS A RETAILER
Registration
- All non-exempt retailers must register with the relevant DRS Administrator. For England, Scotland and Northern Ireland, registration with Exchange for Change is expected to open in Q3 2026. For Wales, the registration process will be managed by the Welsh DMO once appointed.
- Retailers that also act as producers (e.g. own-brand beverages) must register separately in that capacity.
Operating a return point
- Automatic (Reverse Vending Machines): Require an upfront investment but deliver faster throughput and is better suited for busy, high-volume locations.
- Manual: An option for smaller-volume retailers who handle fewer returns.
Materials in scope
| Material | Container size | Applies to |
|---|---|---|
| PET plastic bottles | 150 ml – 3 litres | All UK nations |
| Aluminium cans | 150 ml – 3 litres | All UK nations |
| Steel cans | 150 ml – 3 litres | All UK nations |
| Glass bottles | 150 ml – 3 litres | Wales only (phased) |
← Swipe to see more →
Exemptions
- Small retailers: An exemption applies if the retail selling space is less than 100 m² in an urban area.
- Other retailers: Additional exemption criteria are expected to be confirmed in Q2 2026.
5. CHOOSING THE RIGHT REVERSE VENDING MACHINE
If your business falls within the scope of the DRS, selecting the right RVM is a critical decision. RVM Systems has experience from almost all DRS markets globally. Consider these key questions before making a purchase:
- What space is available inside the store for the RVM?
- What is the current sales volume? Recommendation: plan to collect at least 80% of your yearly sales volume.
- If there is no space inside, is it possible to place the RVM outside?
- How will the DRS form part of your sales strategy in the years ahead?
- What kind of Service Level Agreement (SLA) is needed for your RVMs?
- If ever reusable or one way glass would be included across UK, is it possible to retrofit the RVM?
RVM Systems product range
RVM Systems offers the widest and most versatile range of reverse vending machines on the market. All our machines are DDA-compliant, easy to use, proven, and innovative. Whether you need indoor or outdoor placement, we have a solution for your store.
| Model | Best for | Upgradable for glass | |
|---|---|---|---|
| RVM X2 | Entry level, smallest footprint | Yes. Add a side cabinet and convert to an X3 | Read more |
| RVM X20 | High capacity, small footprint | Yes. Add a side cabinet and convert to an X30 | Read more |
| eXtend | High capacity, scalable | Yes | Read more |
| Modular | Very high capacity | Yes | Read more |
| Multi-feed | Ultra speed and capacity | Yes | Read more |
← Swipe to see more →
Specific for Wales
| Model | Best for | ||
|---|---|---|---|
| RVM X3 | Entry level, smallest footprint | Read more | |
| RVM X30 | High capacity, small footprint | Read more | |
| eXtend | High capacity, scalable | Read more | |
| Modular | Very high capacity | Read more | |
| Multi-feed | Ultra speed and capacity | Read more |
← Swipe to see more →

6. KEY DATES AND TIMELINE
Feb 2026
Wales DRS Regulations laid before the Senedd
From Mar 2026
Welsh DMO appointment (subject to Senedd approval)
Q2 2026
Additional retailer exemption criteria to be confirmed
Q3 2026
Registration opens for retailers with Exchange for Change (England, Scotland & NI)
1 Oct 2027
DRS goes live across all UK nations
Oct 2027 – Oct 2031
Glass transition period in Wales (zero-pence deposit, no labelling requirement)
7. USEFUL REFERENCES
Disclaimer: This guide is provided for informational purposes only, based on publicly available information as of March 2026. Regulations, timelines, and operational details are subject to change. Please refer to the official sources listed above for the latest updates. RVM Systems is not responsible for any decisions made based on this document.